Gretchenfrage der Evolution:
Sind Ähnlichkeiten homolog oder konvergent?

von Hans-Bertram Braun

Studium Integrale Journal
25. Jahrgang / Heft 1 - Mai 2018
Seite 39 - 40

Zusammenfassung: Kann die Vielfalt der Ausprägungen der zentralen Nervensysteme über die verschiedenen Tierstämme hinweg in eine durch Evolution erklärbare Ordnung gebracht werden? Wie lassen sich die Merkmale in einen hypothetischen Stammbaum einfügen? Und welche Schlüsse werden gezogen, wenn sich die Merkmale gegen eine widerspruchsfreie Einordnung in einen Stammbaum sträuben?

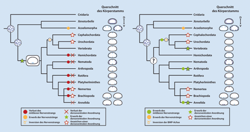
Abb. 1: Zwei Szenarien der evolutionären Entstehung des Nervensystems in den einzelnen Tierstämmen (Erläuterungen im Text). Links. Letzter gemeinsamer Vorfahr mit ventralem zentralisiertem Nervenstrang (d. h. Homologie zwischen z. B. Anneliden und Arthro­poden, dann vielfacher Verlust). Rechts: Letzter gemeinsamer Vorfahr ohne zentralisierten Nervenstrang (danach unabhängiger Erwerb eines identischen Merkmalskomplexes, z. B. Anneliden und Arthropoden: Konvergenz, mehrfacher identischer Erwerb). Die Autoren schlagen vor, vom linken zum rechten Szenario umzusteigen. (Nach Martín-Durán et al. 2017)

Es ist bekannt, dass Verschaltungen in den Gehirnen von Vögeln und Menschen trotz deutlich unterschiedlicher Lebensweise der Träger sehr ähnlich sind (Güntürkün et al. 2013). Aber nicht nur innerhalb der Wirbeltiere, auch über Tierstämme hinweg gibt es Ähnlichkeiten im Zentralen Nervensystem: Strausfeld & Hirth (2012) verglichen in der Wissenschaftszeitschrift Science Hirnstrukturen von Gliederfüßern (Arthropoden, z. B. Insekten oder Krebstiere) mit denen von Wirbeltieren und kamen zu dem Schluss, dass eine „tiefe Homologie“ besteht, also dass die Ähnlichkeiten der Hirnstrukturen durch einen gemeinsamen Ursprung der betreffenden Tierstämme begründet sind, obwohl diese als nur sehr entfernt verwandt angesehen werden. Dies bedeutet, die Gemeinsamkeiten mussten schon bei den weit in der Vergangenheit lebenden hypothetischen letzten gemeinsamen Vorfahren vorhanden gewesen sein.

In einer neuen Veröffentlichung in Nature (Martín-Durán et al. 2017) wurde nun der generelle Bau eines Hauptbestandteils (Lage der nervalen Hauptstränge oder Leitungsbahnen im Körper) des Nervensystems über mehrere Tierstämme hinweg verglichen. Ziel der Autoren war es, die Evolution des Merkmals „geeinter Nervenstrang“ über die Tierstämme der Bilateria (zweiseitig symmetrische Tiere) hinweg zu untersuchen. Zum Vergleich: Nicht zu den Bilateria gehörende Tiere wie die Nesseltiere (z. B. Korallen) oder Quallen besitzen „lediglich“ ein Nerven-Netz ohne zentralen Nervenstrang oder zentrales Gehirn.

Wie bekannt verläuft der eine zentrale Hauptnervenstrang, das Rückenmark, bei Wirbeltieren, wie der Name schon sagt, im Rücken (dorsal). Das trifft auch für die als relativ nah verwandt angesehenen einfachen Chordatiere (Cephalochordata, z. B. Lanzettfischchen) zu. Bei den sehr artenreichen Gliederfüßern, also Insekten, Krebstieren usw., liegt ein entsprechender Hauptstrang ventral, also auf der Bauchseite. Letzteres ist auch beim mit den Gliederfüßern nicht näher verwandten Stamm der Ringelwürmer (Anneliden) der Fall, zumindest bei ausgewachsenen Tieren. Zwischen diesen beiden Ausprägungen gibt es dann noch eine Vielzahl weiterer Muster über die Tierstämme hinweg: Hemichordata (wie z. B. Eichelwürmer) besitzen sowohl dorsal als auch ventral einen Hauptnervenstrang (d. h. es gibt keinen eindeutigen Bauch-Rücken-Unterschied), genauso die mit ihnen nicht näher verwandten Nematoden (Fadenwürmer). Rädertierchen und Plathelminthen, wie z. B. Strudelwürmer, zeigen ventral einen Doppelstrang; und bei Brachiopoden (Armfüßern) gibt es einen ventralen Dreierstrang. Die Wissenschaftler untersuchten nicht in erster Linie die sichtbare Ausprägung, sondern es wurde besonders die zeitliche und räumliche Aktivität von Masterkontrollgenen, die wichtige Transkriptionsfaktoren codieren und für die Ausprägung des Bauch-Rücken-Unterschiedes und der Nervenstränge von Bedeutung sind, detailliert anhand von repräsentativen Vertretern mehrerer Tierstämme untersucht.

Objektive Kriterien für eine Bewertung von Ähnlichkeiten als homolog (vererbt) oder konvergent (unabhängig erworben) sind kaum möglich.

Die Autoren kommen aufgrund der beobachteten Genaktivitäten, die hier nicht im Detail dargestellt werden sollen, zu dem Schluss, dass beim angenommenen gemeinsamen Vorfahren der Bilateria nicht wie bisher angenommen ein zentraler ventraler Nervenstrang vorlag (der dann bei den Wirbeltieren zum Rücken gespiegelt wurde und in anderen Stämmen mehrfach tendenziell in Richtung der unstrukturierten Nervennetze „zurückschlug“, indem zwei oder mehr Nervenstränge auftraten). Sie bewerten das topographische Muster der Genaktivitäten höher als die durch sie erzeugten morphologischen Merkmale und nehmen an, dass sich das morphologische Merkmal „einziger zentraler Nervenstrang“ mehrfach unabhängig in den oben beschriebenen Tierstämmen entwickelte, während mehrfach angelegte Nervenstränge bzw. das Fehlen von Bauch-Rücken-Unterschieden in Ähnlichkeit zu den Nicht-Bilateria die ursprüngliche morphologische Ausprägung repräsentieren.

Besonders im Vergleich zum oben erwähnten Science-Artikel, der zu gegenteiligen Schlussfolgerungen kam, zeigt sich hier zum wiederholten Male, dass es schwierig bis unmöglich ist, objektive Kriterien für eine Bewertung von Ähnlichkeiten als homolog (vererbt) oder konvergent (unabhängig erworben) festzulegen. Das wird daran deutlich, dass sich die genetischen und morphologischen Merkmale der widerspruchsfreien Einordnung in einen hypothetischen Stammbaum widersetzen. Und diese Situation betrifft auch Komplexmerkmale wie hier im Falle des Nervensystems. Die Autoren des Nature-Artikels ersetzen nun aufgrund ihrer Gewichtung von molekularen, genetischen Faktoren einen unwahrscheinlichen Stammbaum (mehrfacher Verlust oder Modifikation von ursprünglich vorhandenen Merkmalen in verschiedenen nicht näher verwandten Stämmen) durch einen nicht weniger unwahrscheinlichen Stammbaum (mehrfacher unabhängiger Erwerb von Merkmalen in nicht näher verwandten Stämmen). Die Ähnlichkeiten der morphologischen Merkmale werden in diesem Fall nicht vorrangig zum Erstellen eines Stammbaums herangezogen, sondern der Stammbaum wird aufgrund genetischer Merkmale erstellt, was hier und in vielen anderen Fällen dazu führt, dass sich die Bewertung des betrachteten Organsystems (hier des Nervenystems) als konvergent oder homolog ändert. Dabei wird die Frage nach den Mechanismen für Gewinn oder Verlust von Merkmalen nicht einmal gestreift. Sowohl Verlust als auch Erwerb müssten ja durch signifikante Selektionsvorteile und enorme Umbauten erklärt werden. Dass Selektionsfaktoren eine maßgebliche Rolle bei der Gestaltung verschiedener Baupläne der Nervensysteme gespielt haben, ist schwierig zu begründen, da die Tierstämme bis heute ungefährdet und erfolgreich in gleichen Ökosystemen koexistieren und dabei die unterschiedlichste Ausprägungen von Nervensystemen besitzen (wie z. B. Fische mit Zentralnervensystem neben Quallen ohne ein solches). Weiterhin ist vor allem ein paralleler Erwerb dieser hochkomplexen Organe aus dem „Nichts“ heraus extrem unwahrscheinlich.

Unvoreingenommen betrachtet widerspricht die hier beschriebene Verteilung von Unterschieden und Ähnlichkeiten in Bezug auf den Aufbau des zentralen Nervensystems über die Tierstämme der Bilateria hinweg ganz einfach einer gemeinsamen Abstammung. Dass diese naheliegende Schlussfolgerung überhaupt nicht in Erwägung gezogen wird, sondern stattdessen lieber ein hoch spekulativer und unwahrscheinlicher Verlauf der Evolution des Nervenystems von Nature akzeptiert wird, zeigt deutlich, dass ein „Ja“ zur Evolution zu einem Paradigma geworden ist, das nicht mehr in Frage gestellt werden darf, selbst wenn die objektiven Daten ihm klar widersprechen.

Literatur

Güntürkün O, Wild M, Shimizu T, Bingman VP & Shanahan M (2013)

Large-scale network organization in the avian forebrain: a connectivity matrix and theoretical analysis. Front. Comp. Neurosci. 7, doi:10.3389/fncom.2013.00089

Strausfeld NJ & Hirth F (2012)

Deep homology of Arthropod central complex and vertebrate basal ganglia. Science 340, 157–161.

Martín-Durán JM, Pang K et al. (2017)

Convergent evolution of bilaterian nerve cords. Nature 553, 45–50.